はじめに
2023年ごろから、単相3線式のハイブリッドインバーターが市場に出回ってきました。
この記事を見ていただいている方はその存在を知っているからこそ、この記事にたどり着いたのだろうと思います。
私はというと、ハイブリッドインバーターの存在はもっと前から知っていましたが、単相3線式ではなく、単相2線式の物でした。
それをキッチンカーなどに設置する事業も行っていましたが、単相3線式のハイブリッドインバーターがあれば住宅のオフグリッド化もできるのになぁ。と感じていました。
そして2022年ごろ、単相3線式のハイブリッドインバーター10kwモデルをネットで見つけすぐに中国から取り寄せました。
それは中国の企業ブルーサン株式会社が販売する、SRNEのOEMのハイブリッドインバーターでした。
取り寄せたのはいいものの、設置方法や、設定方法のマニュアルなどは無く、ネット上にもほとんど情報はありませんでした。
日本メーカーの蓄電システムのような、施工マニュアルや、取付に必要な部材の提供などは無く、施工方法も確立していません。
それでも物は購入してしまっているのでやるしかありません。
なんとか試行錯誤しながら取付し、うまく運用するまで約半年ほどかかりました。
このような背景もありますが、私自身の記録を残す意味も込めてこの記事を書く事にしました。
さて、このハイブリッドインバーター、単相3線式となると、家庭の電気をすべて賄えるほどの能力があるので、家庭の分電盤に組み込もうとすると、なかなかの電気工事が必要になります。
よって、施工する人の技量によって正常な設置、運用できるかが左右されます。
しかし、この記事を読んでいただく事で、ハイブリットインバーターの詳細な仕組み、施工に必要な部材、ケーブルの選定、ブレーカーの選定などを理解する事ができるようになります。
また、施工、運用のハードルが下がり、今まで躊躇していた方も挑戦する気力の糧に少しでもなっていただけたら幸いです。
※ハイブリッドインバーターはBlueSunの10kwモデル(BSJ10KW-JP)を例に解説しています。
※蓄電池はBlueSunの蓄電池(BSM14.33W)を例に解説しています。
※設定内容は極力オフグリッドを目指す設定内容になっています。
※施工するには第二種電気工事士以上の資格が必要です。
※法規を守って施工し、自己責任にて施工してください。
ハイブリッドインバーターとパワーコンデショナー
そもそもハイブリッドインバーターとパワーコンデショナーがありますが、何が違うの?と疑問に思う方もいるかも知れませんので、ここでは簡単に比較してみます。
その前に、パワコンの種類として、ただの「パワコン」と「ハイブリッドパワコン」の比較。
・ただのパワコンは蓄電池の制御はできない
・ハイブリッドパワコンは蓄電池も制御できる
と覚えていただくといいと思います。
それでは、ハイブリッドインバーターとハイブリッドパワコンの違いを次にまとめてみます。
・ハイブリッドインバーター
太陽光発電と蓄電池の両方を制御し、直流(DC)と交流(AC)の相互変換を行う機器。海外製品でよく使われ、発電と蓄電の切り替え・制御を一台で行える。
JET認証がない機器がほとんどなので、逆潮流(売電)は不可。系統の電力は蓄電池の余力がない時などに切替わる。完全に系統と切り離しての運用も可能。いわばオフグリッドを目指す人向け。
※オフグリッドとは電力会社とのラインを断ち切ることを言います

- ハイブリッドパワーコンディショナー(ハイブリッドパワコン)
日本で一般的に使われる名称で、基本的な役割はハイブリッドインバーターと同じ。ただし「パワーコンディショナー(パワコン)」は、系統連系や電力品質の調整まで含めた国内規格対応機器を指すことが多い。JET認証が取れた機器がほとんどで、基本的には系統と連携し逆潮流(売電)させる。通常使用では、系統と完全に切り離した状態での運用はしない。

一番大きく違うのは系統と連携するか、しないかになると思います。施工する上でもここが一番違うところかなと感じています。
パワコンの場合は、常に系統と連携しているので、停電などが起きると、逆潮流を防ぐために系統と切り離し、一度停電してから自立運転に切り替わります。
一方でハイブリッドインバーターの場合は、蓄電池に余力がある間は、ハイブリッドインバーターで作られた電気のみを使用している状態となっています。
系統からの回路はつながってはいますが、ハイブリッドインバーターの内部では切り離しているため、停電が起きても何ら変わりありません。いうならば、
「常に自立運転状態で、蓄電池が無くなった時だけ系統電源に切り替わる。その間、発電がなされていればその発電した電力はすべて蓄電池に充電され設定以上充電されると再度インバーターのみの出力に切り替わる。」
という事になります。
※蓄電池が満充電になると発電は止まります。
ハイブリッドインバーターの基本構成
ここからはハイブリッドインバーターの基本構成の話になります。
そもそもハイブリッドインバーターはそれ単体では全く意味を為しません。
ハイブリッドインバーターを使ってソーラー蓄電システムを構築するには必ず次の3つの機器が必要になります。
- ハイブリッドインバーター
- 蓄電池
- 太陽光モジュール
この3つのうち1つでも足りなければソーラー蓄電システムを構築することはできません。
また、実際に構築するとなると、各種ケーブルやブレーカーなど様々な部材が必要になります。
特にケーブルの選定、ブレーカーの選定などは安全性を保つうえでは、とても重要な部分になってきます。
それでは、実際に施工した例を見てみましょう。
次の画像①は実際に施工した時の写真になります。

実際の施工例はこんな感じになります。
大きく分けると、ハイブリッドインバーター、蓄電池、自動切替BOX(弊社オリジナル製品)、DCブレーカーBOX(弊社オリジナル製品)、分電盤それぞれを繋いでいくイメージです。
分電盤は画像には映っていませんが、この例の場合、自動切替BOXの壁裏にあります。
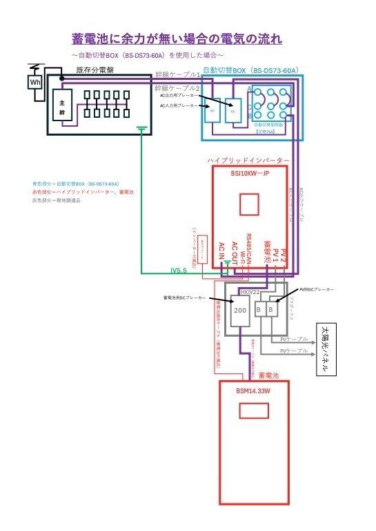
なんとなくイメージを掴んだところで次はもっと詳細な接続図(画像②)を見てみましょう。

どうでしょうか?
これを見ると、どこにどう接続されているか確認できるかと思います。
ハイブリッドインバーターの基本的な電気の流れ
この図を見ると気づいてもらえると思いますが、ハイブリッドインバーターにはAC出力とAC入力があります。
当たり前ですが、AC出力は、出力のみ。AC入力は、入力のみ。
です。
何を言いたいかというと、AC出力は、自動切替機の〈端子A〉に接続されています。
この自動切替機は、〈端子A〉に電圧が印加されている時は、〈端子C〉とつながる仕様になっています。
逆に〈端子A〉に電圧が無くなれば、〈端子B〉と〈端子C〉がつながります。
ですので、
蓄電池の余力がある場合は(下図)のようになります。
〈インバーターのAC出力〉→〈端子A〉→〈端子C〉→〈分電盤主幹〉→〈負荷へ〉

蓄電池の余力がなく商用電源からバイパスしている場合
〈商用電源〉→〈AC入力用ブレーカー〉→〈端子B〉→〈インバーターAC入力〉→〈インバーターAC出力〉→〈端子A〉→〈端子C〉→〈分電盤主幹〉→〈負荷へ〉(下図)

※インバーターAC入力は出力のみです。
という流れに瞬時に切り替わります。
基本はこの二つの流れになります。
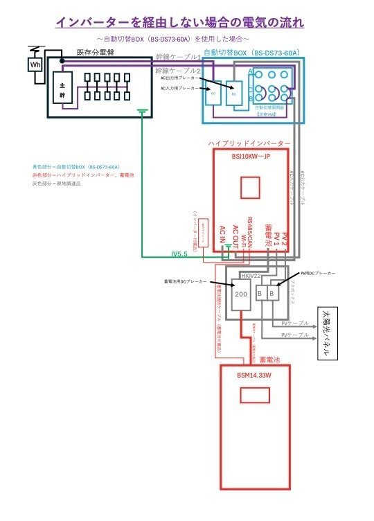
あれっ、自動切替機の意味ある??
と思われた方は、かなり鋭いです。
はい、自動切替機が無くても機能は果たします。
自動切替機の役割
ではなぜ自動切替機が必要なのかということですが、
蓄電池から出力されている時と、商用電源から出力されている時どちらもインバーターのAC出力から出力されています。
ということは、万一インバーターが壊れてしまった場合は出力が途絶えてしまい停電してしまいます。
そんなもしもの時のために、自動切替機があるのです。
例えば、ハイブリッドインバーターが不具合、故障などで止まってしまったとしましょう。
AC出力からの出力がなくなれば、自動切替機の〈端子A〉の印加もなくなり、〈端子B〉に切り替わります。
すると流れはこう変わります。
ハイブリッドインバーターの不具合などで、AC出力が途絶えた場合
〈商用電源〉→〈AC入力用ブレーカー〉→〈端子B〉→〈端子C〉→〈分電盤主幹〉→〈負荷へ〉

というように自動でハイブリッドインバーターを経由しない流れに瞬時に切り替わり停電を免れる事ができます。
逆に切替機が無ければ、インバーターを直すか、配線をバイパスするなどの処置をしなければそれまで停電が続いてしまいます。
ハイブリッドインバーターのせいで長い間停電してしまうのは嫌ですよね。
自動切替機はそういった意味で存在しているのです。
余談ですが、一般的な日本製のハイブリッドパワコンを用いた蓄電システムにも自動切替機が導入されているシステム(ニチコンなど)がありますが、そちらは系統の電力が停電した際、逆潮流を防ぐために、自立運転に切り替えるために導入されています。
ハイブリッドインバーターでの自動切替機の使い方とは、一味違う仕組みとなっています。
各機器の設置
ここからはいよいよ各機器の設置になります。
太陽光モジュールの設置方法に関しては、個々の状況により千差万別となりますので、ここでは割愛させて頂きます。
取付する機器は大きく分けると、次の4つになります。
・ハイブリッドインバーター
・DCブレーカーBOX
・自動切替BOX
・蓄電池
ハイブリッドインバーターの取付
ここからは、画像①の設置例を基本に、進めさせていただきます。
まずはハイブリッドインバーターの位置決めになりますが、可能であれば、インバーターのモニターが大体、目の高さになるような位置が適当な高さです。
ハイブリッドインバーターは本体のモニターで設定作業が必要になる為です。
また、インバーターの下部に蓄電池などを設置する場合はそのスペースの確保が必要になります。
画像①の例ですと、蓄電池とハイブリッドインバーターの間にDCブレーカーBOXが設置されています。
DCブレーカーBOXの取付
DCブレーカーBOXには、蓄電池とインバーターの間に入るDCブレーカー(200A)と太陽光パネルとインバーターの間に入るDCブレーカー(25A)が予め取り付けた製品になっていて、弊社で販売しています。
私の場合は、スペースがあれば、インバーターの直下に設置しています。
その下に蓄電池という感じです。
自動切替BOXの取付
次に、自動切替BOXの設置になります。
自動切替BOXは、自動切替機とAC入出力用のブレーカーがBOXに収められており、配線もすでにされている弊社オリジナル製品になります。
自動切替BOX〜ハイブリッドインバーター。
自動切替BOX〜既存分電盤。
この二つの間を配線していく感じになります。
取付位置は、ケースバイケースになりますが、基本的には既存分電盤の近くが一番配線はしやすいのかなと思います。
下記画像③は既存分電盤の隣に設置した画像①とは別の例になります。

自動切替BOXと既存分電盤は、画像②接続図と同じように配線、結線されています。
こちらのお宅の場合は分電盤裏が外壁となっており、外に物置小屋を設置し、その中にハイブリッドインバーターと蓄電池、DCブレーカー類を設置した案件でした。(画像④)
熱対策の為、ACファンを2機取り付けてサーモセンサーで稼働する仕組みになっています。

画像⑤のように住宅側外壁と物置小屋側にプールBOXを取付け地中埋設で配線しています。
使用したPF管はφ28=2本、φ16=1本になります。

画像⑥は物置小屋側のプールBOX(インバーター、蓄電池収納庫)

基本的には、このハイブリッドインバーターと蓄電池は防水仕様ではない為、屋内に設置しますが、上記の例は少々特殊な例になります。
配線と結線
各機器の取付が終了したら、次は配線をしていきます。
どこから配線をしてもいいと思いますが、私はまず、ハイブリッドインバーターとDCブレーカーBOXを配線、結線する事が多いです。
ハイブリッドインバーター〜DCブレーカー間の配線結線(DC系統)
ハイブリッドインバーターと蓄電池用ブレーカーの間は、ネツタフH-KIV22sq赤黒のケーブルで結線していきます。
22sqと太めのケーブルなので私は電動圧着機を使用して丸端子を圧着しています。
赤はプラス、黒はマイナス、インバーターの端子の極性も間違えないように良く確認して結線してください。
ブレーカーは”オフ”の状態で作業してください。
蓄電池〜蓄電池用ブレーカー間の接続
蓄電池用ブレーカーと蓄電池を付属のケーブルで接続します。
極性を間違えないように注意して接続してください。
ハイブリッドインバーター〜PVブレーカー間の配線結線
次にハイブリッドインバーターとPV用ブレーカーの間は、H-CVケーブル3.5sqのケーブルで結線していきます。
インバーター側の端子は挟み込み式の端子になっていますので、きちんと締め込まれているか、ケーブルを引っ張って抜けてこないか確認します。
ブレーカーは”オフ”の状態で作業してください。
また、ハイブリッドインバーター側の端子は、PV1、PV2の2つの端子がありますが、極性の並びが、+、ー、ー、+という並びになっているので間違えやすくなっていますので注意して結線してください。(画像⑦)

太陽光モジュールストリングの結線
この時点で太陽光パネルが設置されていれば、モジュールのストリングの結線を行います。
この10kwモデルのハイブリッドインバーターのPV入力仕様は下記画像⑧の”PV INPUT” のところになります。
入力は2系統あり、各、最大入力電圧は500V、最大電流は22A、MPPTの動作電圧は125V〜425Vまで。
入力PV電力は各5,500Wずつで、合計11,000Wになります。
動作電圧が125V以下の場合や、425Vを超えると動作しませんのでここも注意が必要です。
私は、モジュールの開放電圧が450Vあたりを狙って設計する事が多いです。
例えば、一枚の開放電圧が38Vの場合、12枚直列を1系統ずつに入力するといった感じです。

ブルーサンの440Wパネルを例に説明します。画像⑨

【ブルーサンの両面パネル 440W(BSM440M10-54HNH)を使用した場合】
開放電圧 38.86V短絡電流 14.40Aこれを24枚使用で合計10,560W38.86V×12枚直列=466V(開放電圧)
これをPV1、PV2にそれぞれ入力する。
といった感じです。
AC系統の配線
次はAC系統の配線をしていきます。
接続図②でいうところの、AC入力、AC出力、幹線ケーブル1、幹線ケーブル2の配線になります。
ケーブル選定
ここで決めなくてはいけないのが、ケーブル選定です。
基本的にハイブリッドインバーターは全負荷で運用しますので、設置する現場の契約アンペア、主幹ブレーカーを見る必要があります。
ハイブリッドインバーターが10kw出力可能なモデルであれば、契約が10kw以下ならOKということではありません。
下の画像⑩はハイブリッドインバーター10kwモデルのAC出力仕様になります。

仮にインバーターのAC出力設定電圧を105Vに設定したとしましょう。
そして、このハイブリッドインバーターのL1、L2の最大出力電流は、
L1/41.7A
L2/41.7A
ですので、
41.7A×105V=4378W(片相の最大出力W数)
となり
L1とL2合わせると、
4,378W +4,378W=8,756W(ハイブリッドインバーターの最大出力W数)となります。
仮に120Vで設定すれば最大の10kwの出力ができるということになりますが100V〜105Vに設定するのが一般的です。
ということから、ハイブリッドインバーター(10kwモデル)の場合は、契約8KVA以下、主幹ブレーカーが40A以下のご家庭に対応していると言えます。
ただ、我が家もそうですが、実際には契約ギリギリで使用しているご家庭は少ないと思いますので、その限りではないかと思います。
実際我が家も12KVAの契約で、主幹ブレーカーも60Aですが、過負荷でインバーターが落ちた事は2年半運用していて2回ほどです。
ケーブル選定の話に戻ります。
下の図⑪を見てください。
CVケーブルとCV-Tケーブルの許容電流です。
単相3線式なので、3心のところを見ます。

主幹ブレーカーが60A以下でしたらCV-T 8sq で問題無いかと思います。
主幹ブレーカーが60Aを超え75A以内でしたら、CV-T or CV 14sq になるかと思います。
※75Aを超える場合は実消費電力などをよく調査が必要だと思います。
AC入出力の結線と幹線ケーブル1、幹線ケーブル2の結線
結線前に全てのブレーカーがオフになっている事を確認してください。
また、活線で行うと思わぬ事故につながる可能性がありますので、活線では作業しないようにしてください。
AC出力の結線は自動切替BOXのAC出力用ブレーカーとインバーターのAC出力端子に接続。
AC入力の結線は自動切替BOXの自動切替機のB端子へ共締し、インバーターのAC入力端子に接続。
幹線ケーブル1は自動切替BOXのAC入力用ブレーカーへとメーターからのケーブルとジョイントするか、端子台を使っての接続。
幹線ケーブル2は自動切替機のC端子と既存分電盤の主幹一時側と接続。
自動切替BOXにはどこに接続すれば良いか明示してあるので、その通りに結線してください。
また、ハイブリッドインバーターのAC入力と出力の端子台は、PVの端子台と同じく締め込み式という事と、端子台とインバーター底部の配線グロメットの距離が無くとても作業しずらいです。画像⑫
特に14sqケーブルになるとかなり入れづらいので端子台を壊さないように注意が必要です。
また、インバーターのAC入力、AC出力端子の並びが、L1(赤)、L2(黒)、N(白)という並びになっているので、ここも注意が必要です。

アース線の配線結線
次にアース線の配線、結線作業になりますが、ハイブリッドインバーターと必要に応じて蓄電池にもアースを取った方がいいかと思います。
増し締め
各結線箇所の緩みや締め忘れがないか確認します。
蓄電池〜インバーター間の通信ケーブル
次はブルーサンの蓄電池(型番BSM14.33W)をインバーターと通信させる場合を例に説明します。
ブルーサンのBSM14.33Wの場合は、蓄電池の方に付属されてくる専用LANケーブルを使用してください。
市販のLANケーブルでは通信できませんので注意が必要です。
Amazonなどで販売されている他のメーカーの蓄電池に関してはそのメーカーの説明書などを参考に施工、設定を行ってください。
まずは、その専用ケーブルを、インバーターと蓄電池の下記画像⑬、画像⑭の箇所に接続してください。


Wi-Fiモジュールの取付
最後ににWi-Fiモジュールの取付ですが、画像⑭のRS485-1の箇所に接続してください。
本体は適当な場所にビスで固定してください。
これで取付作業は終了になります。
停電復旧作業
無事に設置も完了しホッとしている事でしょう。
次はいよいよインバーターの起動になりますが、まずは現在停電している状態から停電を復旧させるまでの手順になります。
- 主幹ブレーカー、AC入力用ブレーカー、A C出力用ブレーカー、蓄電池用ブレーカー、PV用ブレーカー、ハイブリッドインバーター左側面にあるAC入力ブレーカー、蓄電池の電源スイッチ、インバーターの底部にあるスイッチが全てオフになっているか確認する。
- AC入力用ブレーカーをオンにする。
- 自動切替機の端子Bの電圧確認(赤-白100V)(黒-白100V)(赤-黒200V)
- ハイブリッドインバーターのAC入力端子部の電圧確認(赤-白100V)(黒-白100V)(赤-黒200V)
- 既存分電盤の主幹ブレーカー1次側の電圧確認(赤-白100V)(黒-白100V)(赤-黒200V)
- 必要に応じて既存分電盤の主幹ブレーカーの2次側の絶縁測定実施。問題なければ主幹ブレーカーをON。※これで商用電源からの供給が開始され、停電が復旧します。
1.インバーターの起動と設定作業
蓄電池の電源スイッチをONにします。
蓄電池用ブレーカーの蓄電池側のDC電圧を測定し、40V〜60Vの間にあるか確認してから、蓄電池用ブレーカーをオンにします。
ハイブリッドインバーターを起動するため、インバーター底部にある電源スイッチをONにします。インバーターが起動するので数分待ちます。
インバーターが起動したら、設定をしていきます。下のリンクからダウンロードして設定してください。なお、今回は極力オフグリッドを目指す為の参考値になります。
(参考設定値)10kw単相三線式インバーター取扱説明書(2024.5.14).pdf
インバーターのファームウェアバージョンによって多少異なるかもしれませんが、設定項目は、01番〜68番まであります。
設定32番、33番はブルーサン蓄電池BSM14.33Wの場合の設定値になりますのであらかじめご了承ください。
もし、蓄電池と通信しない場合、もしくはできない場合は、32番を”SLA”に設定してください。
その場合は、57番〜62番の設定項目は表示されなくなります。
最後まで設定変更が完了したら、もう一度同じ作業を繰り返してください。
このインバーターは次の原則(画像⑮)に従う必要がありますので一度変更したつもりでも変更されていない項目が出てくるからです。
ですので、2回目でやっと変更が完了するので、3回目で確認作業をしてください。

2.出力を商用電源からインバーターに切り替える
インバーターの設定が完了したらインバーターからの出力に切り替えましょう。
※蓄電池の余力が無い場合はインバーターの出力に切り替わりません。
- ハイブリッドインバーターの左側面にあるAC入力ブレーカーをONにする。
- インバーターのモニターにAC入力の電圧が表示されます。
- AC出力用ブレーカーの一次側の電圧を測定する(赤-白100V)(黒-白100V)(赤-黒200V)
- AC出力用ブレーカーをオンにする。※この瞬間自動切替機が作動し、ハイブリッドインバーターの出力に切り替わります。
- PVブレーカーの(一次側)モジュール側のDC電圧を測定し、125V〜425Vの間にあるか確認します。
- PVブレーカーをオンにします。
- インバーターのモニターにPV電圧が表示されます。
- 問題がなければソーラーからの発電が開始されます。
Wi-Fiモジュールの設定
最後にWi-Fiモジュールの設定を行います。
これがなかなかうまくいかない時が多々あります。
当たり前ですが、Wi-Fiにつなぐ必要があるので、Wi-Fi環境が無い場所では設定できません。
- SolarmanSmartのアプリをダウンロードする(下記リンク参照)
- アカウントを作成する
- 自分の発電所情報を登録する
- Wi-Fiモジュールのバーコードをスキャンしてロガーを登録する
- 設置した場所のネットワークに接続しネットワーク設定を完了する
- 正しく操作ができていれば、設定は完了し下の図(画像⑯)のように監視できるようになります。

↓iOS
SOLARMAN SmartSOLARMAN Smart is a brand new generation of Intelligent Enerapps.apple.com
↓Android
SOLARMAN Smart – Apps on Google PlayIntelligent and user – friendly home energy management softwaplay.google.com
以上で設置完了になります。
まとめ
どうでしたでしょうか?
実際に作業してみないとわからない部分もあるかと思いますが、実際に一度作業すれば要領はかなり掴めると思います。
一番気をつけて欲しいのは事故を起こさない事ですが、接続ミスにも気をつけてください。
特にハイブリッドインバーターのAC入力とAC出力の並び、PV1とPV2のプラス、マイナスの並びは間違えやすくなっています。
また、ネジの締め忘れによる接続不良なども注意してください。
自動切替BOXとDCブレーカーBOXは、ソラノテックオンラインショップでも販売予定ですが、2025年10月現在はまだ準備中ですので、下記リンクからお問い合わせいただければ対応させていただきます。
併せて、ブルーサンのハイブリッドインバーターと蓄電池も販売でしておりますのでお気軽に下記のお問い合わせファームからお問い合わせください。
それでは、ソーラー蓄電ライフをお楽しみください!!
お問い合わせ | リチウムイオン・サブバッテリー蓄電システム専門|ソラノテック株式会社k-trust-battery.com


コメント